Product DescriptionSingle Core Medium Voltage Power CablesSingle core Medium Voltage Power Cables, 3.6/6kV~26/35kV, CU/XLPE/PVC/PVC, CU/XLPE/PVC/STA/PVC, CU/XLPE/PVC/SWA/PVC. Compacted stranded copper conductor, Colored tape under the screen, XLPE insulation,Semi-conducting layer with a copper tape ......
Single core Medium Voltage Power Cables, 3.6/6kV~26/35kV, CU/XLPE/PVC/PVC, CU/XLPE/PVC/STA/PVC, CU/XLPE/PVC/SWA/PVC. Compacted stranded copper conductor, Colored tape under the screen, XLPE insulation,
Semi-conducting layer with a copper tape screen covering each core, PVC inner sheath, steel tape or steel wire armored
(is optioned), PVC out sheath. The cable can be complied with GB/T 12706, IEC 60502, BS 6622, VDE 0276 and other standard.


Single Core Medium Voltage Power Cables
MAIN KEYWORDS
Single core medium voltage power cable, N2XSY power cable, BS 6622 XLPE-PVC power cable,
BS 7835 XLPE-LSZH power cable, 8.7/10kV 8.7/15kV 26/35kV and other MV power cable with voltage rate.
APPLICATION CHARACTERISTICS
Single core medium voltage power cable, copper wire or aluminum wire conductor, semi-conductive screened tape, XLPE insulated, semi-conductive screened tape, PVC inner sheath, copper tape screened, PVC inner sheath, steel tape or steel wire armored (armored material is optioned), PVC out sheath, U0/U: 3.6/6kV~26/35kV. Medium voltage power cable is applied to the transmission and distribution lines with rated voltage from 3.6/6kV to 26/35kV, to be laid directly in ground, outdoors, indoors and in cable ducts.
Notice: For the single core power cable, their metallic armored material should be used non-magnetic steel tape or steel wire
PRODUCTS STRUCTURE
---Conductor Material
Plain annealed compacted stranded copper wire.
---Conductor Identification
Colored tape under the screen
---Insulation Material
XLPE (cross-linked polyethylene).
---Screen Material
Semi-conducting layer with a copper tape screen covering each core
---Bedding Material
PVC (Polyvinyl chloride)
---Armored Material (option)
Galvanized steel tape, or galvanized steel wire.
---Out Sheath Material
PVC (Polyvinyl chloride)
---Sheath Color
Black, or others.
---Core Number
Single core, 1C.
---Voltage Rate (U0/U)
3.6/6kV~26/35kV
---Working Temperature
-15ºC~+90ºC.
---Minimum Bending Radius
20 x Out Diameter
---Production Standard
GB/T 12706, IEC 60502, BS 6622, BS 7835, VDE 0276.
---Products Delivery
Within 15-20 working days as soon as we received the deposit.
REMARK
---The above information is only for you reference, for the formal technical data, please refer to the actual cables.
---The product can have flame retardant, fire-resistant or Low Smoking Zero Halogen properties, but the production process and insulation materials maybe has a few of different.
---Fore the single core medium voltage power cable, according to the practice, the common specification is 95~300 mm2.
---The OEM or OBM service will be accepted, but the customer should be provided the authorization letter to us in advance, and the authorization letter must be true and valid.
---Electricaltech Cable: Embrace New Times, Co-create Xintiandi; Focus on Quality, Foremost Service.
---Electricaltech Cable: Good Material, Reasonable Weight, Enough Length, well-known brand wins your trust.
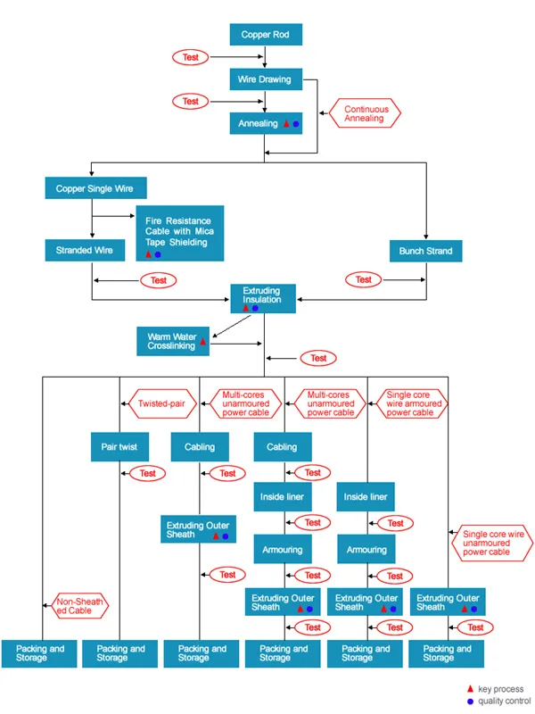
Production Process

Test
Workshop




Partial Export Areas:
Related Products:

Why Choose Us:
1.Quickly and professional response
2. 17+ imports and export experiences
3. Excellent quality with reasonable price.
4. Sufficient support for our tendering representatives.
5. OEM service available based on official & legal authorization.
6. Strict quality control system.
7. Faster lead time than our competitors.
8. Cable solutions to your particular requirements.
9. Free sample is available with economic express fee.
10.12 months quality guarantee after delivery.

Stranded Copper Wire Flexible Wire Thhn Wire
Copper Core PVC Insulated Tw Thw 12 Electrical Wire
UL1015 Tinned Copper PVC Insulated UL Listed Cable Wire
Arc-Welding Cable, Welding Machine Cable, Flexible Cu/Epr, 600 V (ICEA S-75-381/NEMA WC 58/CAN/CSA C22.2 No. 96/UL 1581 )
UL 1581 PVC Wire Cable Tinned Copper Conductor Electrical Cable for Internal Wiring
UL 1581 PVC Wires Tinned Copper Conductor for Internal Wiring